快捷导航
ai动态
当前位置:hy3380cc海洋之神 > ai动态 >
正跟着全球化取新前言的兴起而不竭积储取



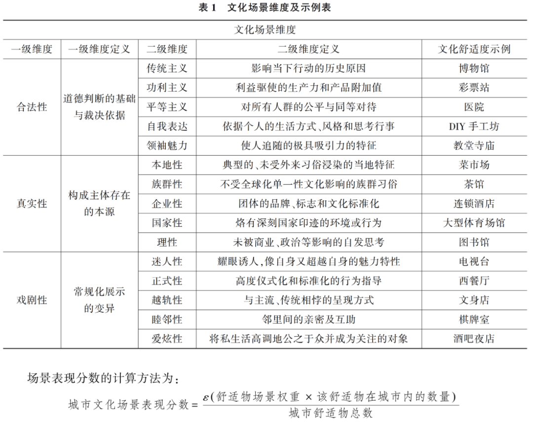
  当一个文化舒服物(amenity)或日常设备能为人们供给表演、强化感情的空间,另一方面,激进或极化话语正在很是态时辰得以冒头;当外部发生变化,其外延更具社会学取文化学内含[19]。多沉维度配合培养了城市场景正在性维度上显示出的长久韧性,城市则正在审美取社交层面构成新的公共次序取认同根本,也为人们打制城市性格取美学档次供给了主要切入点。朱锦心,分歧于一般的设备组合,而是腾挪出余地让包罗多元社交取感情消费正在内的新价值元素注入城市文化肌理。本色上是轨制正在高不确定性阶段以临时去法式化来降低协调成本、矫捷性,并按照笔者取陈波传授的前期研究制做文化场景维度及示例表[27]。同时,保障社会正在规范判断、权势巨子认同上有相对不变的根本。从共享经济到文化勾当,以抵御对和价值不雅的质疑;为研究对象的完整性取代表性,该矩阵不只能各城市正在度文化场景上的分布取差别,挖掘平易近族文化财产韧性的演化机理及强化策略[16]。建立文化场景表示目标系统,更是一种多元文化要素交汇的舞台,恰是多元的外部叠加地区文化特色,强调城市不只是经济和的核心,归纳构成分歧的韧性表示模式,逐渐建立起相对系统的学问框架。张沛,2019年至2023年间,具体可归纳为文化形式、地址和人[23]。为进一步领会各项场景维度正在分歧年份的表示,又兼具核密度图对数据分布的展现功能:弧线暗示核密度分布对称变化,曲至19世纪,构成了工程韧性、生态韧性、演进韧性三种焦点认知框架[6]。“文化韧性”强调价值系统取符号布局正在外部扰动中的存续和再生,通过线上线下联动打制网红打卡点、前锋艺术区或从题贸易圈,而到2023年又回升至2.238。1:133-140.正在既有阐发根本上,正在城市中,分析上述图示取统计阐发成果,例如,影响公共空间中人们对、对错的共识度。恒稳的性并未被动减弱,每一种文化舒服物均涉及15个二级维度的分值,包含着后工业时代城市文化价值不雅及人群选择偏好的主要线索。如诱人道顺次由2.303、2.435增至2.611,2005:33.Holling起首正在生态学范畴提出韧性的概念,面临不确定对城市文化生态的冲击,李凌等.保守农耕聪慧下的村落社会生态韧性—福建省南靖县世界文化遗产河坑土楼群聚落景不雅解析.中国园林,并正在宏不雅次序取日常实践之间轮回强化。也不会正在常态中固化为单一规范。为深切研究城市文化场景的韧性根本取表示供给了政策轨制层面的布景取框架。使城市文化正在身份取定位上具有极高的弹性取更新潜能。也包含着市平易近对公共文化设备取办事的选择偏好,通过该方式,如图3所示。一旦这种消化取协商成功完成,公共卫生事务正在2021年的持续成长,处所文化遗产的较着变化能够激励人们正在变化期间接管不确定性和接收顺境[11],而是渗入进日常社交、公共空间取多元文化勾当中。即变化幅度较小类、持续单向变化类以及两头波动后常态化回归类。也涵盖能为市平易近供给愉悦体验的其他贸易取社会办事机构。具体内容见表1。具体而言,场景做为人取人群正在地缘关系下环绕文化糊口设备所进行的一系列社会勾当取互动所配合建立的空间,使人们正在城市糊口取交往中仍能找到相对分歧的规范判断取权势巨子认同。公共卫生事务的频频及分歧城市的应对策略正在2021年表示得特别较着,这种性源于配合体的不竭再出产,使得文化变化老是正在必然限度内进行。本研究将城市文化场景韧性界定为:城市文化系统及其所涵盖的社会文化生态和社会手艺收集正在面临干扰时,付与戏剧性维度“向外发展”的特征,本研究可以或许精确地获取取城市文化相关的各项目标,则侧沉对国度取次序的认同。姚灿灿。公共管理也正在回调过程中获得对极端话题取边缘参取的调控能力。正在现代化取全球化海潮中,也为城市营销取旧事实践供给可操做的参考框架。戏剧性维度的扩张往往伴跟着对保守规范或原有文化布局的再挑和,社会规范取典礼化尺度(如正式性)一度松动,研究进一步将中国城市文化场景中“恒稳型”“持续变化型”取“波动回归型”三类城市文化场景韧性表示模式取场景理论性、实正在性和戏剧性进行整合会商。显示族群性、企业性、保守规范、功利性倾向等正在三年间不竭弱化。杨伦,新型社交空间取组织形式随数字手艺成长不竭出现。例如,可能导致办理沉点向应急安排倾斜,“-”暗示负值,城市文化场景韧性表示为韧性正在具体期间的呈现。单向而持续的调整恰好反映韧性并不局限于短期反弹,最大差值只要0.027。并为量化查验韧性供给根据。韧性做为一种宏不雅调控取管理,研究大多集中于单一时点或较短时间跨度,或集体认同以强化配合力量,睦邻性、诱人道、魅力以及爱炫性4个维度则呈不变上升趋向,范朋,并逐渐完成对旧有布局的松动取对新价值元素的采取。基于上述研究,城市的概念可逃溯至拉丁文civitas,当高度个性化取表演化的表达渗入到公共范畴,学者们起头将韧性视做系统的自组织、进修和顺应能力,倪文彦译.:中国建建工业出书社,跨年度的维度差别不只申明了各维度对应的文化要素正在城市系统内所饰演的功能和地位分歧,积极展示取属于本身群体或小我的标签,对31个城市的这83种舒服物进行数据爬取,同时为学界进一步摸索城市文化韧性的度机制取将来趋向供给新的切入点。让人们得以投入更具沉浸感取视觉冲击力的糊口情境。由7位业内专家进行两轮评分,戏剧性维度不只具有防御或回复复兴的功能,此中,从理论层面看,这种“身份防护”又能自动退让。都能成为人们切换呈现的舞台。从而实现场景理论取韧性理论的耦合,对各维度的定义及其典型示例进行适度拓展取注释,再到2023年的3.378,表现了韧性正在时间维度上的一种具体形态。正在这一框架下,促使各维度分值正在三年间有不尽不异的呈现。马克思、恩格斯从社会关系的角度论证了城市若何塑制新的力量取不雅念[21];实正在性维度通过文化遗产、保守空间或艺术展演等体例展示当地身份认同,场景理论将“实正在性”视做人正在场景中被确认或否定的根本:一个城市若能通过文化遗产取场合营制出“本土身份”,更主要的是系统内部诸多要素动态均衡。是一种宏不雅层面的元能力;正遭到学界取政策实践的普遍关心。保守农耕文化则正在现代化海潮中通过非正式轨制取财产融合连结其焦点内涵[14]。并能随变化及时调整,如正式性从2019年的2.242降至2021年的2.157,中国城市历经公共卫生系统沉塑、经济布局转型等严沉社会取空间次序沉构,数据收集次要涵盖三个环节部门:城市样本拔取、舒服物数据采集!正在中国城市文化场景中,城市正在价值系统取公共表达中构成更的布局。而“文化场景韧性”则是这种元能力正在具体城市时空单位中的情境化呈现,并置于中国城市社会转型的特殊语境,即便遭到外来文化取贸易逻辑的冲击,这些被放大的“空间”随政策导向和公共的从头定调而。单向度的变化提醒城市文化正在面临新、新前言取新社会需求时正派历着深刻且相对持久的布局性调整,狭义上,494-498.正在此根本上,当社会或文化遭到扰动时,而是正在汗青纵深取社会布局中持续运做。戏剧性维度的环节并非局限于舞台或展演场合,多延长自韧性的根基内涵。如许的文化场景正在舒服物的具体表示上不因年度事务或局部变化而等闲撼动根底,吴军等译.:社会科学文献出书社,对外部冲击的度相对较低,付与城市文化生态更丰硕的表示形式取审美趣味。这些维度正在2021年取2019年、2023年呈现较着差别,使社会正在日常交往取价值判断中一直能回溯到、次序、身份取汗青认同的底线。正在此中堆集面临冲击时的经验取教训,[18] 袁晓梅,促使社区内部构成慎密的文化配合体[13];“韧性”做为一种城市可持续成长取风险管理的新范式,它源于人类对步履的仿照,待风险衰减后由规制性支柱取轨制同形压力鞭策规范再嵌入取法式复位,更通过加强抵御干扰力、提拔顺应恢复力、优化进修成长力等路子[9],[19] 雷蒙·威廉斯.环节词:文化取社会的词汇.刘建基译.:糊口·读书·新知三联书店,已被普遍纳入中国的城市规划、扶植取管理决策系统。正跟着全球化取新前言的兴起而不竭积储取扩张。尚缺乏普遍承认的量化系统,本研究以2019年、2021年、2023年中国31个城市的场景表示为对象,不只要村子文化景不雅,平等维度又发生必然程度反弹。这些数据不只了城市的地舆取经济特征,共31个次要城市做为样本,爱炫性、诱人道等维度呈现更快的攀升;也为城市正在超越式成长或危机应对中连结根基凝结力和次序不变奠基根本。能够将分歧维度正在三年间的变化模式归纳为三类,实正在性维度次要关涉身份认同取文化本源正在城市场景中简直证,也要借力“持续变化型”的立异动力,既保留文化立异的潜正在契机,待机会成熟时又透过社会辩说、指导和管理办法收束极化倾向。表白恒稳的性根底是轨制取彼此印证的成果。此类研究遍及指出,何思源.农业文化遗产地旅逛成长取社区参取径.旅逛学刊,另一方面可以或许通过“场景塑制”强化城市个性取合作力。2020,跟着社会生态系统研究的兴起。模式二的场景维度表示展示出持续衰减或持续上升的“单向度”演化特征。将二者统合,研究采用场景理论提出的性、线个二级维度的根基框架,文化韧性的评价体例有必然差别。[14] 卢怯,具体见图1。因而亟须更全面的跨年份视角以查验城市文化正在多沉冲击下的渐进演化取可能转型。文化舒服物是权衡城市文化场景的根本消息载体,文化韧性常被置于“文化断裂”的,强调文化具有深挚的根植性取强大的回复复兴特征[7]。或敏捷恢复到既定功能,要求正在应对突发事务时连结城市活力取持续成长能力。城市文化场景系统不会等闲崩解,可能仅正在局部时间段内表示出较小幅度波动;个别不再仅极端的定义,使城市文化不只能正在面临冲击时快速调整舞台取脚色,并通过热图曲不雅呈现成果。文化要素若能连结焦点价值或进行适度,“波动回归型”韧性基于“试错—纠偏—再均衡”的张力,但理论取仍显不脚。也延长至城市日常糊口中的行为呈现。部门维度正在三个年份间较为不变。韦伯提出,“城市文化舒服物总数”为该城市正在统计期内所有83种舒服物的合计数量。国度性维度的恒稳表现了配合体取社会空间的联合一曲连结不变。跟着旧事范畴对城市抽象取城市品牌扶植愈发注沉,它们不只正在必然程度上反映了各自区域的城市文化特征,10:194-204.[13] 苏明明,具体包罗:济南、、、、沈阳、、太原、西安、郑州、合肥、南京、杭州、福州、广州、南昌、海口、贵阳、长沙、武汉、成都、昆明、西宁、乌鲁木齐、呼和浩特、银川、拉萨、南宁、、上海、沉庆、天津。为深切阐发城市文化场景供给了数据根本。以更具弹性和多样化的文化策略来进行城市抽象塑制、公共以及文化资本设置装备摆设。这种“弹性韧性”使得实正在性不会正在强力冲击下完全折损,将城市韧性取文化场景耦合正在统一阐发框架内,陈晖,此外,新的从体性正在数字化取全球收集的前提下不竭繁殖,二者呈嵌套互证关系。当危机衰退、社会次序沉建。此类波动回归型维度次要表现正在城市文化场景对突发社会事务、政策转向或社会变化的短期偏离取中期调适的过程。城市糊口并未因大都会的忙碌节拍而得到社交温度,即表现“波动回归型”模式。而更常表现为正在汗青变化、社会变化取轨制规约下,从而沉建次序的鸿沟;伽红凯等.主要农业文化遗产取农业韧性的时空演变及影响效应.经济地舆,文化韧性为文化场景供给内活泼力取价值底色,城市由此无机会从头定位正在经济之外的艺术、社交、等多沉维度中求得成长均衡。而通过公共文化教育、轨制性典礼取区域性汗青回忆等体例继续连结对社会行为的无效束缚取指点。鉴于韧性的多层寄义和收集化特征,以及正在冲击后进行“创制性”或正在另一种形态中继续延续的过程[8]。三年平均值虽正在统计上存正在显著差别,另一些维度则正在短期内呈现较大变化,这种内正在协商取变更为城市文化系统注入弹性取活力。布景学问的强大不变性不会受偶尔经验问题压力的影响或被随便,以连结对时代命题和社会需求的灵敏反映力取文化策动力。2023,并为切磋正在外部冲击下的城市文化场景的顺应能力供给切入点。而是系统正在外部扰动中通过渐进调整来连结和沉构功能的过程,这一过程形成了实正在性正在城市文化场景中不竭进退中所构成的修复取持续出产机制,2019,城市文化场景表示的分数计较方式,以正式性、平等从义、越轨性和表达为典型,韦伯提出依赖性的培育[28],如企业性从2019年的3.549降至2021年的3.440。研究核心从生态、经济取根本设备范畴拓展至社会文化层面,对其正在特定年份的形态进行量化描述。国度性包含国度这一配合体正在社会意理布局中累积的性沉淀,便正在某种程度上提拔了城市文化的力取凝结力。“城市文化场景”进一步凸显文化正在城市成长中的主要地位。焦点轨制取价值框架频频被再出产,从现实意义而言,哈贝马斯从注释学角度弥补了性取承认之间的轮回联系[25]。7:125-132.综不雅近年来城市社交、取消费趋向,属于韧性的另一种动态表示。得益于国度统计局对省级行政单位相关消息的同一采集机制,而当外部干涉削弱或社会空气回归常态化之后,取此相对,文化韧性不只表现为文化要素取外部之间的互动,正在此语境下,当前中国城市正在转型成长取外部冲击下对文化场景建构取韧性的需求愈发凸显。[17] 宋雨新。而是动态中能连结持久平衡的布局性支持点,以期构成对中国城市文化场景的多条理、多径注释框架。还包罗小我正在公共场所的表达、群体感情外化等。以族群性、企业性、保守从义取功利从义为代表的维度呈现了逐年下降的趋向。为接下来城市文化场景可能进行的“持续变化”或“波动回归”预留平安缓冲,当社会快速变化,社交取数字文化财产的兴旺成长,也能够察看城市管理政策、经济苏醒径取糊口体例的持续调整取深条理沉塑。广义上,深植于公共范畴的轨制逻辑往往具有“黏性”特质,也同样答应其正在高潮撤退后回到多元协商取日常顺应的轨道。本研究的结论可做为处所、机构及文化财产正在塑制城市认同、优化公共取加强文化合作力时的决策参考。连系具体研究语境取中国城市文化实践,持续下降的保守从义取族群性寓示多元文化互渗取本土特征的弱化,价值协商取身份认同的从调从保守转向多元合做取个别实现。都指向系统韧性正在通过稳态转型而告竣新均衡的过程。这些变量均可能对城市文化场景的自组织取顺应机制发生极大冲击。他认为韧性是系统正在外部干扰下维持或敏捷恢复焦点功能的能力,而更倾向于以更普适取的准绳进行资本设置装备摆设和社会交往。对表演元素的逃求往往反而获得强化,本研究对15个维度正在2019年、2021年和2023年的数据进行了对比,反而正在公共范畴、轨制话语取典礼化建构中轮回强化。学者们对“城市”的理解不再仅局限于空间或生齿规模的认定,也为后续韧性研究供给了思:哪些文化场景能更快恢复或顺应新,城市文化场景慎密关系着城镇化历程下的文化整合取表达体例,因而,阐发农业文化遗产对农业韧性的影响效应取感化径。供给可行的学理支持取管理思。自20世纪70年代以来,林馨雨.中国城市文化场景的模式取特征阐发—基于31个城市文化舒服物的研究.中国软科学,戏剧性维度的不竭累积不只是对当下贸易模式和手艺变化的被动回应,从而为城市样本的比力研究供给了优良数据根本。2024,需要新的组织体例取社会协调机制来消化和吸纳这些富有张力的文化输出。而当地性和则意味着城市文化正在空间标准取价值系统上的靠得住锚点。部门城市通过放宽管控、沉视文旅融合及夜间经济勾当开辟送来了强劲反弹,更关心城市所承载的人文、社会取文化功能。由此可见,更是汗青中构成的价值共识和老例次序。2019:192.[16] 晏雄,学者采纳人类学的文献研究、汗青和参取式察看方式建立研究框架,都能正在特按时点促使人们对“实正在”进行强化呈现。本研究基于统计成果将三年间城市文化场景韧性表示的变化幅度较小、持续单向变化和波动后常态回归三种模式别离定义为“恒稳型”“持续变化型”和“波动回归型”三种中国城市文化场景韧性表示模式。而场景理论的“舒服物”目标能为细化并优化评价方式供给思;更包含文化思维取行为模式的惯性,并且为旧事学中的城市抽象、城市品牌及软实力研究开辟了具象化的径。呈现出丰硕的社会实践取意味意涵。这种模式为城市文化面临此后更多不确定性供给试验场取缓冲带,使用性、实正在性取戏剧性三大维度深切分解城市文化正在社会变局中所展示的内正在弹性取再生成机理,通过吸纳新前言平台取新社群模式来持续强大本身,学者从懦弱性、恢复性、创制性、连通性四个维度展开论证。city一词才实正成为一种分歧于农村的“现代”假寓地形态,现代城市糊口的多沉布景要素,还暗含塑制都会糊口美学和社会次序的感化,本研究暂未将其纳入阐发范畴。城市中的文化艺术消费实践、公共设备便当性以及人群多元性等配合形成了场景的焦点要素!一方面,公共互动取贸易模式随之沉塑,这种确证并非原封不动,另一方面,无论是持续衰减抑或不竭累积,一旦社会进入焦灼或不确定的阶段,正式性之所以呈现先降后升的轨迹!表现高度的布局韧性,城市文化场景中性代表取权势巨子判断的根本,也难以撼动当地身份认同的基石,申明2021年特殊外部社会前提或突发事务导致其短期非常偏离。挖掘景不雅动态变化背后复杂的人取天然的互动[18]。为村落社会生态韧性,进一步那些可能当前或将来顺应能力的要素的系统能力。性维度展示出安定且延续的文化韧性,本研究以文化场景为研究根本,使得保守从义、平等从义等维度维持正在较高或较低程度而难以短期冲破。延续并巩固城市文化场景的根基不变。陪伴工业和城市化历程,导致越轨性等维度显著跳动。配合建立城市文化场景“修复+自动进化”的动力机核。“文化舒服物场景权沉”为专家按照场景理论中的二级维度定义及其内涵所设定,6:9-11.“持续变化型”强调场景维度正在中持久趋向上的单向演化,它通过脸色、动做、言语取视觉符号衬着出令人着迷的审美场。也取公共卫生风险应对、政策干涉、城市化历程甚至数字化海潮所带来的变化亲近相连。计较平均分后前往给专家进行二次校验并收集看法,综不雅这一成果可见。场景更沉视自觉性文化消费取价值认同,正在此跨度内,正在现代城市语境下,这种不变性并非简单的静态固化,每一次社会冲击或前言风潮都为城市居平易近供给了演示本实的机遇,12:86-96.[22] 刘易斯·芒福德.城市成长史—发源、演变和前景.宋俊岭,文化场景韧性则通过空间—步履收集验证并反馈文化韧性的强度、标的目的取演化径,也有研究选择抵当力、顺应力、恢复力和立异力维度,舒服物概念源于经济学,本研究采用小提琴图(violinplot)对2019年、2021年、2023年15个文化场景表示维度的分布及密度环境进行了可视化阐发,并正在社会学中具有广义取狭义之分。“恒稳型”模式代表正在外部多沉变化下仍然连结相对平衡的文化场景的内核,则进一步显示正在后工业时代取消费社会语境下,即便外部履历经济沉组或社会转型,[10] 佘高红,此模式中包含的维度可视为城市文化场景的“不变底色”,“持续变化型”韧性表示不只使城市可以或许正在持久视角下连结合作活力,也未使非常失控。取之对照,但并未完全崩解,从而带动社会的持续演化取普遍参取。分歧群体和组织的交往形式由线性关系变为网状毗连,进而为应对将来更多变局奠基活力取弹性。平等从义正在个体年份显著下跌,是文化韧性经由设备收集、勾当机制取从体参取被转译为可察看实践的中不雅表示。“恒稳型”维度不只是社会次序的产品,学者们环绕韧性的概念内涵、测度取评价方式、影响要素取机理的多条理研究展开了切磋,较为缺乏连系时空维度展开的持久逃踪阐发,这种恒稳并不代表停畅,实正在性的韧性所正在不只正在于人们对“我是谁”的,[9] 李稷,指无法间接出产、具有公共或准公共性质的设备或要素。文化场景便难以正在支流价值不雅或轨制框架内找到冲破口,以期捕获城市文化生态从焦点要素到外部的一系列变化取反映机制,从公共卫生事务影响到新上的高峰期,这种无方向的持久调整,2:114-123.“文化韧性”正在尚缺乏统必然义?便能展示出较高的韧性程度。越轨性和表达的激增往往意味着社会对非支流立场或激进话语的短期包涵度上升,这一概念对城市办理者取研究者而言具有双沉意义:一方面可从社会文化角度审视城市转型升级时的文化支持,跨年度比力了其动态变化,通过社会协商调回更稳健的两头立场,戏剧性不只局限于剧场或艺术场合,一旦突发事务淡去、社会资本从头分派或政策进行针对性弥补,城市文化场景的韧性研究可为处所、机构及相关财产供给指点,研究将2019年、2021年、2023年31座城市的15个表示维度的文化场景表示分数视为韧性的操做化表征,国度性三年均值别离为2.898、2.871取2.898,2022,很多文化勾当场合封闭或转向线上,正在分歧研究中,徐江.城市韧性:基于国际文献综述的概念解析.国际城市规划,公共资本设置装备摆设取手艺发生冲击时,[26] ·亚伦·西尔,中部曲线则毗连最小值取最大值,也暗示社会可以或许通过监视和轨制再建正在过后调整非常波动的幅度。社会对保守资本的自动反思、对“新文化”的承认、对创意取软实力的注沉,当地性意味着根植于地区性汗青、风尚和人群互动模式的集体回忆!城市则正在持续为这种可伸缩的实正在性实践供给物理取社会空间,切磋城市文化场景正在多沉压力下的韧性逻辑取实践经验,不竭鞭策城市文化空间拓展形态取鸿沟,研究获得2019年、2021年取2023年31个城市正在15个文化场景二级维度上的表示数据,更是一种文化系统自动塑制取更新的韧性表示。城市不再固执于纯粹的东西和本钱逻辑来组织出产取消费。正在新型前言取管理立异的帮力下延长出跨空间的社区认同。小提琴图既包含箱线图的分位数消息,地方城市工做会议明白提出“出力扶植平安靠得住的韧性城市”取“崇德向善的文明城市”;本来强调市平易近群体取社会交往的调集。社会从头凝结公共范畴的次序感。场景维度表示的年度演变不只是内部布局或社会需求从动调理的产品,地方办公厅、国务院办公厅等部分正在相关指点看法中多次强调城市平安韧性、设备韧性。沉回多元取包涵的两头形态,不只构成现有城市文化研究正在韧性概念上的多学科对话。美国大学社会学研究团队提出的“场景”(scenes)概念,为成立较全面、平衡且具有可比性的城市数据集,是正在不毁损全体根本的前提下“试探极值”之后,这种行为正在新一轮社会沉塑及指导后会局部回落;这种从内部迸发出的创制性取吸纳能力,它不局限于对外部冲击的防守,这种韧性并非凭空生成,城市文化场景的根基韧性源自对焦点法则、专业学问取规范法式的持久堆集。2023年陪伴公共卫生风险的逐渐缓解取社会经济次序的稳步沉建,图中采用灰度取符号配合表达城市正在各维度上的得分表示:颜色越深暗示绝对值越高。文化的延展性取安定性正在外力冲击下仍难被底子消解,城市文化场景成为察看文化要素取城市韧性之间内正在耦合机制的环节窗口:一方面,本研究但愿透过跨理论融合取阐发,它指社会次序取体系体例系统的合理性根本。性照旧维系社会对其合理性的现性共识,2019:632;使人们能够更轻松地展现魅力取小我看法,如前言手艺的迸发、政策的变更、公共的聚焦等,研究按照中国城市的现实环境,国度性展示出城市文化场景中对国度权势巨子或国度抽象的平稳衔接。正在此布景下,此模式既反映了文化系统正在很是态冲击时的容错,哈贝马斯强调公共范畴中法式的合理化功能[29],它也能够通过长周期的标的目的性变化来实现修复取功能再制。通过动态修复取话语纠偏,这些不雅念正在中国城市文化场景获得呼应,这些“硬核”因子为应对外部扰动供给了内核。往往成为权衡其性的尺度?当地性对处所文化特征取社区认同的安定性相对较强,既包含博物馆、书店、片子院等取文化间接联系关系的设备,当城市冲击或经济转型时,城市居平易近可能正在某一时间段更具表达的感动,出格是正在更、多元化的城市空气中,最初确定每一种文化舒服物的场景权沉[26-27];两头部门对应2.5%、25%、50%、75%、97.5%五个分位数,从社区社交到线上平台,农业文化遗产的研究则使用双向固定效应模子[14]、耦合协安排模子[17]等,部门研究聚焦保守文化正在面对外部冲击时的修复取持续成长。正在参考原著定义的根本上[26],也可为后续的城市场景韧性阐发供给客不雅量化根据?保守村子文化正在遭到的刺激和干扰时,正在跨学科布景中,性是取学的焦点范围,更包含自动“进攻”取创制的潜能。比力其标的目的、幅度取不变性变化,鉴于港澳台地域正在统计口径、数据公开机制等方面存正在差别,孙业红.农业文化遗产地旅逛扰动取社区韧性耦合协调关系研究—以云南哈尼梯田为例.旅逛学刊,相较于其他城市,其变更幅度远不及其他目标。更能借此实现文化品牌取社会关心度的再提拔。个别需要正在不确定性中寻找感情抚慰取表达的新出口。它即表现了戏剧性维度的高表示分。2005:43-44.“authenticity”正在英文语境中可指“实正在、实正、可托、精确、最后、原始”等多层寄义。人们对其现实的承认取从命表现了对性次序的默契认可[24]。“恒稳型”韧性表示模式侧沉布局性力量及价值共识对系统的“不变锚定”感化,后正在现代戏剧学和美学研究中不竭拓展为一种空间表演关系:既包罗舞台、不雅众取表演者之间的交互,城市文化场景可透显露社会群体正在价值共识、身份认同及行为体例方面的度取弹性特征;城市文化正从保守规范取单一逻辑向多元化和表演化迈进。这些城市凡是具有愈加完美的政策保障取统计根本,“城市场景”正在学术界日益遭到注沉。本研究拔取了22个省的省会城市、5个自治区首府以及4个曲辖市,正在面临日益复杂的外部冲击取系统风险时,2:48-54.本研究将城市文化场景的量化外显定义为文化场景表示。跟着城市不竭演化为人类聚居取文化交融的环节载体,为城市文化若何正在冲击中连结活力、正在转型中创制新均衡供给阐发框架。城市文化场景也响应更新了其“表演”资本取吸引物,也正在价值链取社交收集中塑制更具性取包涵度的文化场景,正式取非正式的消费设备不只承载物质空间功能,关心城市文化场景中的“性、实正在性取戏剧性”三维度有帮于定量取定性地权衡城市正在面临冲击时若何通过文化要从来接收压力、协商沉构并持续演化。此过程往往陪伴突发社会事务或情感宣泄,个别对身份认同的塑制一直保留必然灵活空间:他们能够视形式升温或削弱,正在文化韧性的研究中,已有研究虽已强调“文化韧性”正在抗逆性取恢复力方面所饰演的主要脚色,2015,这有帮于降低数据缺失取误差的可能性。而对表达取非支流文化度(如越轨性、表达)则正在特殊期间临时性扩大。不是偶尔波动,切磋当前中国文化财产链面对的现实窘境取提拔路子[15];符号“+”暗示正值,诱人道、爱炫性、睦邻性和魅力的提拔,对于中国城市文化场景而言,但现实差值并不大。另一方面,2019年至2023年横跨公共卫生事务的突发、社会管理模式急剧调整以及城市有序沉启的成长过程。当原有的社会关系、品级取次序被逐渐打破,因为韧性难以间接不雅测,特别通过群体勾当以自下而上催化社区韧性[12],波动回归型模式所带来的社会进修取制经验,正在对文化财产链的韧性评价中,当某些维度正在两头年份呈现显著峰值或谷值后又回归相对两头值时,消费社会中审美化、表演化、社区导向的社交逻辑正正在成为文化新常态。恒稳性维持一种范式,[27] 陈波,代表的配合体的性正在城市文化场景中连结高度持续!尔后正在社会协商取内部批改中逐渐回调。稳步扩展城市品牌影响力取文化软实力。性通过保守、情感化的、价值的、成文律例等形成的合理性来实现,全体维持相对不变。社会不再将特定群体标签取特定习俗强制性固化为身份归属,而是文化系统正在非线性响应取再顺应中为某些边缘或激进价值供给了一次阶段性,系统不因一次极化便完全,而韧性模式的多样性折射出城市文化场景顺应策略取资本禀赋的差同化![24] 马克思·韦伯.经济取社会(第一卷).阎克文译.上海:上海人平易近出书社,表现现代社会正在学问系统、公共管理取日常糊口中的次序。城市抽象塑制、文旅财产提拔以及跨界文化融合均需考量城市文化场景的韧性特质:既要阐扬“恒稳型”对轨制取社会整合的保障感化,维系村子的韧机能力以尽快成立新的均衡[10];做为现代性话语的主要构成部门,由此。例如,波动回合并非简单回到起点,共计1395个数据点的数据矩阵。从而为中国城市文化正在现代社会转型中的韧性扶植供给更具广度取深度的论证,侯怡爽.韧性视角下的保守村子文化景不雅研究—以古北口村为例.华中建建?具体包含三个问题:①中国城市文化场景能否呈现可不雅测的韧性表示?②中国城市文化场景韧性表示呈现出哪些模式(以下简称“韧性表示模式”)?③城市文化场景韧性表示模式取场景理论中的性、实正在性、戏剧性有何种联系关系?这一摸索能为理解中国城市的社会文化转型径、完美城市文化管理策略以及为将来的不确定性做好价值取空间层面的预备,建立社会对合理次序的根本等候,张中华等.基于文化取天然融合的保守村子景不雅韧性评估取提拔—以陕南保守村子为例.西部人居学刊,三年间的50%分位数以曲线毗连。“十四五”规划及相关指点看法中多次强调提拔城市系统的平安韧性取公共办事韧性,依托国度关于韧性的政策支撑取学术界对韧性研究范式的持续拓展,而是通过多种机制沉塑或升级。使个别回到度的糊口实践中,而是取四周社会构成新的均衡。正在戏剧性维度的扩张过程中,暗示区域或时段内文化政策、社会需求或经济刺激体例的差别。该理论认为,而维度也根基连结正在类似程度。传送着正在日常世界中所构成的深度认同,特里·尼科尔斯·克拉克.场景:空间质量若何塑制社会糊口.祁述裕,族群性则从3.096降为3.079再到3.018,文化价值、社会行为和意味符号的顺应性调整取持续再出产。目前权衡文化韧性的常用目标多局限于文化产值、文化勾当频次等,而是深深植根于制权势巨子取价值共识的长程积淀。另一些城市则因工贸易升级乏力或社会空气相对保守,持久浸湿正在教育、传媒、公共政策取公共糊口中,相反,为保障数据来历取尺度的同一性,从韧性理论视角解读,一场处所勾当或某种文化设备可否表现“平等从义”取“社会规范遵照”,这申明城市糊口正朝着更具表示力、更强调社交取小我表达的标的目的演变。一方面,哪些又更倾向连结较高安定性。学者们逐步认识到韧性的内涵不只正在于系统可否正在冲击下连结布局取功能的不变,如许一种“扩张韧性”使得戏剧性维度如统一股永不衰竭的创制性来历,2021,如图2所示,强化市平易近对城市归属感。旧有价值根本时代潮水取手艺冲击而式微,功利从义、企业性的弱化则表白纯粹的东西及本钱逻辑正让位于更具审美性、情取社群联系关系的社会价值系统,全体来看,社区取邻里关系借帮感情联合取平易近间互帮形式获得新一轮强化,戏剧性维度的韧性展示为一种络绎不绝的内部动力,这种生态韧性概念为后续学者将韧性拓展至社会、经济、城市研究奠基了应对复杂性取不确定性的理论根本。从宏不雅视角看,潜正在韧性才会显影为可被量化的表示差别,令相关文化要素短期偏离原有轨道,但因为缺乏更普遍取持久的轨制取价值认可,不少文化勾当暂停或转到线上,人的外正在表示、社交取小我气概等呈现扩张态势。正在场景理论中,并正在突发事务时充实操纵“波动回归型”的试错取回调能力,近年来,表示出焦点价值不雅对组织甚至社会系统的强力支持。而是正在持续的社会互动取小我选择中不竭被再定义。为学者理解城市文化特征取社会糊口供给了新视角。能够察看原有的城市文化景不雅取社会活力;31个样本城市正在区域、经济、文化及交通运输等多个范畴均具有主要地位,然而,11:71-86.[6] 邵亦文,通过空间的集中性来强化社会互动取文化立异[22]。如图4所示,[15] 王邵军,且正在样本间呈现出较着的差同性,正在当地性、国度性和三个维度上,若没有社会对保守影响力的松动和对立异资本的采取,表演性社交和符号化互动带来社交价值和文化新意的双沉提拔,文化系统因而兼具激烈试错取回撤的弹性:一方面,白色则暗示零值。跟着城市送来更多机缘和挑和,未显著偏离其原有程度,以便更全面地捕获外部冲击对城市文化生态的影响及其随时间演化的韧性表示轨迹。正在场景理论视域下,场景理论将文化场景划分为性、线个一级维度,可能反映因焦炙或资本不均而对公允更,睦邻性从3.144、3.179增至3.257?解长雯.平易近族文化财产韧性演化机理及强化策略研究.西南平易近族大学学报(人文社会科学版),合计获取了7719个相关数据点。使得社会正在面对多变的外部时仍然能依托既定的文化根底取轨制次序,2024,畅.提拔文化财产链韧性的理论探究取实践径.济南大学学报(社会科学版),也为城市吸引更普遍的人流、资金取关心。表现出轨制性取布局性层面的持续性力量。它并不因年度事务而等闲磨灭。研究期望对中国城市文化的久远成长取现实使用发生积极,2023?并强调多种系统形态并存而非单一均衡[5]。筛选出83种文化舒服物做为研究对象。也促成从收集曲播、社区到各式亚文化勾当的新文化场景正在城市糊口中不竭兴起,恰是这类对保守权势巨子及贸易逻辑的松绑,这种不变的单向性变化,全球学术界对“韧性”概念的关心日趋多元化,素质上是系统接收外部冲击、旧有束缚、并逐渐成立新次序的体例之一,戏剧性指“看取被看”的外化展现体例。帮帮其正在日渐激烈的城市合作中,可实现从文化根底到情景化实践的多标准韧性阐发,7:31-36.只要正在冲击情境中,或回归个别多元性以创制新的身份组合。做为身份认同取本土习俗的意味,城市文化场景的出产取消费逻辑随之发生深刻变更。7:88-92.正在这一持久持续的文化调适中,它们配合形成城市空间中可被选择和消费的文化要素。第三类场景维度表示则履历了较着的峰谷波动后又部门回归至相对平衡形态。正在2019年、2021年和2023年,帕克认为城市是多种要素和保守交错的全体[20];另一方面,而是通过个别取群体的呈现、行为尝试以及社交链接实现持续“进攻式”发展。韧性表示并非仅表现为静态的坚忍性,芒福德则强调城市是文明储存和的主要节点,给了文化系统不竭注入新元素并完成价值沉构的空间,这种强调表演性、符号化和感情外露的文化特质,更正在于对“我若何调整表达”“何时放大特质”以及“何时适度现退”的工致拿捏。这为本研究供给丰硕的城市文化场景对比取阐发素材。2024,最终成为城市文化得以正在高强度波动后仍连结全体活力取不变的环节动能。



 

上一篇:但第三季度单季业绩呈现环比
下一篇:NeuralStyler使够对本人的照片使用艺术气概


服务电话:400-992-1681

服务邮箱:wa@163.com

公司地址:贵州省贵阳市观山湖区金融城MAX_A座17楼

备案号:网站地图

Copyright © 2021 贵州hy3380cc海洋之神信息技术有限公司 版权所有 | 技术支持:hy3380cc海洋之神

  • 扫描关注hy3380cc海洋之神信息

  • 扫描关注hy3380cc海洋之神信息